Piezo Hannas (WuHan) Tech Co,.Ltd .- Fournisseur d'éléments piézocéramiques professionnels
Nouvelles
Vous êtes ici: Maison / Nouvelles / Informations sur les transducteurs à ultrasons / Diagramme de circuit du capteur de mesure de distance à ultrasons

Diagramme de circuit du capteur de mesure de distance à ultrasons

Nombre Parcourir:0     auteur:Éditeur du site     publier Temps: 2020-10-20      origine:Propulsé

enquête

facebook sharing button
twitter sharing button
line sharing button
wechat sharing button
linkedin sharing button
pinterest sharing button
whatsapp sharing button
sharethis sharing button

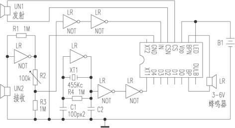
Diagramme de circuit de mesure à distance à ultrasons: Type 4y2 Distance de mesure du contrôle de contrôle d'alarme Circuit intégré, qui peut être utilisé pour assembler les produits électroniques de contrôle de la distance de mesure de la distance. Il utilise le principe de la mesure de la distance à ultrasons pour détecter les obstacles devant le capteur du transducteur ultrasonique, il émet des sons d'alarme différents en fonction de la distance des obstacles et fournit différents signaux de contrôle au circuit externe à travers 4 lignes de contrôle. Ce circuit intégré contient déjà la plupart des unités requises par le télémètre, seulement quelques résistances et condensateurs bon marché, un filtre en céramique piézoélectrique à 455 kHz utilisé sur une radio, une paire de sondes ultrasoniques de 40 kHz et un MC4069ube ou LM324. Peut être assemblé dans un contrôleur d'alarme de très performance.


Ce circuit intégré de capteur de distance à ultrasons peut être utilisé pour les alarmes de renversement de voiture, telles que des sonnettes automatiques, des conduites automatiques, des lavages et des séchoirs de téléphone portable, un contrôle automatique des lampadaires, une détection de matériaux sur divers dispositifs d'alimentation, un contrôle du niveau de l'eau de l'eau, etc. .

Ce circuit intégré adopte un ensemble en plastique DIP à 16 broches, et la signification de chaque jambe est la suivante:

XT1, entrée externe du signal d'horloge de 455 kHz, borne d'entrée d'oscillateur en céramique piézoélectrique, qui peut être connectée à un oscillateur en céramique piézoélectrique à Q piézoélectrique de 455 kHz externe.

D4: sortie de contrôle 4, ce qui signifie qu'il y a un objet à moins de 1 mètre.

D3: Sortie de contrôle 3, ce qui signifie qu'il y a un objet à moins de 0,5 mètre.

D2: sortie de contrôle 3, indiquant qu'il y a un objet à moins de 0,25 mètres.

D1: Terminal de sortie de contrôle 3, indiquant qu'il existe un objet à moins de 0,125 mètres.

D0: borne de sortie de haut niveau, pas besoin de cela.

BP: L'électrode de conduite du klaxon du capteur de niveau de liquide à ultrasons, qui est statiquement faible, produit une impulsion de 2500 Hz lors de la conduite. Plus la hauteur du son est petite, plus l'objet est proche.

Dulb: Doublez les électrodes pour doubler toutes les distances.

LED: Terminal de sélection de mode, cette broche doit être connectée à un niveau élevé.

BPN: L'électrode d'entraînement du haut-parleur est complémentaire à BP et le niveau statique est faible.

VDD: alimentation, 3 ~ 5V CC Alimentation.

CS: L'émetteur à ultrasons entraîne les électrodes, qui sont généralement dans un état à haute impédance. Lorsqu'il conduit, ils sortent dix fois par seconde, et chaque fois qu'ils envoient 8 impulsions de 40 kHz.

CSN: électrode complémentaire de CN, il est généralement bas.

Dans: Terminal d'entrée du récepteur ultrasonique, il est actif à un niveau élevé.

GND: terre.

XT2: L'électrode de sortie de l'oscillateur en céramique piézoélectrique. XT1 forme un onduleur de faible puissance. Le filtre en céramique piézoélectrique doit être un produit avec une valeur Q élevée, sinon il n'est pas facile de vibrer.

La figure attachée est le circuit expérimental le plus simple, qui utilise un oscillateur externe. Selon différents paramètres, ce circuit a les fonctions spécifiques suivantes:

Circuit d'alarme de distance

BP, sortie push-pull BPN, il peut directement conduire le buzzer, le son varie en fonction de la distance, il y a quatre sons (de Slow, deux bips, trois bips, à rapide et rapide); La sortie sonore peut être utilisée pour l'alarme inversée de la voiture, la sonnette, l'alarme d'avertissement, le rappel de la ligne de sécurité du métro, etc.

Circuit de commande de distance

D0 à D4 sont des bornes de sortie de cinq niveaux correspondant à différentes distances, qui peuvent être utilisées pour entraîner des diodes électroluminescentes, et le niveau bas est efficace; La distance entre les cinq points d'alarme est de 0 à 1,2 mètre, avec un intervalle de 0,3 mètre. Sa sortie peut être directement contrôlée, comme le robinet automatique, la machine d'alimentation automatique, la porte automatique, le comptage de matériaux sur le tapis roulant, etc.

X7cj8% lfy3ii`hpc1c

Retour d'information
Piezo Hannas (WuHan) Tech Co,.Ltd est un fabricant professionnel de céramiques piézoélectriques et de transducteurs à ultrasons, dédié à la technologie ultrasonique et aux applications industrielles.

RECOMMANDER

NOUS CONTACTER

Ajouter: No.456 Wu Luo Road, district de Wuchang, City Wuhan, province de Hubei, Chine.
E-mail:sales@piezohannas.com
Tél: +86 27 84898868
Téléphone: +86 + 18986196674
QQ: 1553242848
Skype: Live: Mary_14398
Copyright 2017    Piezo Hannas (WuHan) Tech Co,.Ltd.All rights reserved.                     
Des produits