| État de disponibilité: | |
|---|---|
| Quantité: | |
Pha-40-12b-f
Piezohannas
PHA-40-12B-F
Circuit transducteur ultrasonique piézoélectrique de 40 kHz pour la mesure du niveau
Spécification:
Articles | Paramètres techniques | Image | |
Nom | 40 kHzTransducteur à ultrasons |
| |
Modèle | PHA-40-12B-F | ||
La fréquence | 40 kHz ±5% | ||
Distance de détection | 0.5~12m | ||
LMEDANCE PARALLEMENT | 4400Ω ± 20% | ||
4600pf ± 20%@ 1khz | |||
Sensibilité | charger dtension de rivage:700VPP,Distance:0,6 m, Écho amplitude:600 mV | ||
-40~+ 80 ℃ | |||
≤3Kilos ou 0,3 MPA | |||
(Largeur de faisceau) Largeur du faisceau de demi-puissance@ -3db: 9 ° ±dix%, Angle aigu:21 ° ±dix% | |||
Matériel de logement | Pom | ||
Usage | Gauge de niveau ultrasonique, surveillance, anti-collision, sécurité | ||
Niveau de protection | IP68 | ||
Lester | 880g ± 5%(10M) | ||
Instructions de câblage | séparé type(quatre fils: :Rouge:transducteur+、blanche: transducteur-、bleu,noir: capteur de température(MF58) ;Type séparé(Trois fils: :Rouge:transducteur+、Bleu: capteur de température +、le noir:Ligne commune- ; | ||
Courbe d'admission | Diagramme de structure de produit | ||
| |||
Application de mesure de niveau ultrasonique:
In Ultrasons non contact Mesure du niveau, le capteur émet des impulsions ultrasoniques dans le sens du milieu, qui les reflète ensuite.Le temps écoulé de l'émission à la réception des signaux est proportionnel au niveau du réservoir. Les capteurs à ultrasons sont idéaux pour des applications standard simples, à la fois pour liquides et pour solides.
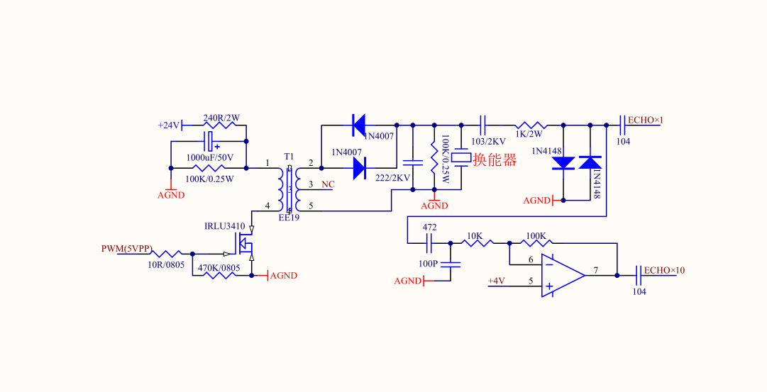
Circuit de conduite:
Circuit transducteur ultrasonique piézoélectrique de 40 kHz pour la mesure du niveau
Spécification:
Articles | Paramètres techniques | Image | |
Nom | 40 kHzTransducteur à ultrasons |
| |
Modèle | PHA-40-12B-F | ||
La fréquence | 40 kHz ±5% | ||
Distance de détection | 0.5~12m | ||
LMEDANCE PARALLEMENT | 4400Ω ± 20% | ||
4600pf ± 20%@ 1khz | |||
Sensibilité | charger dtension de rivage:700VPP,Distance:0,6 m, Écho amplitude:600 mV | ||
-40~+ 80 ℃ | |||
≤3Kilos ou 0,3 MPA | |||
(Largeur de faisceau) Largeur du faisceau de demi-puissance@ -3db: 9 ° ±dix%, Angle aigu:21 ° ±dix% | |||
Matériel de logement | Pom | ||
Usage | Gauge de niveau ultrasonique, surveillance, anti-collision, sécurité | ||
Niveau de protection | IP68 | ||
Lester | 880g ± 5%(10M) | ||
Instructions de câblage | séparé type(quatre fils: :Rouge:transducteur+、blanche: transducteur-、bleu,noir: capteur de température(MF58) ;Type séparé(Trois fils: :Rouge:transducteur+、Bleu: capteur de température +、le noir:Ligne commune- ; | ||
Courbe d'admission | Diagramme de structure de produit | ||
| |||
Application de mesure de niveau ultrasonique:
In Ultrasons non contact Mesure du niveau, le capteur émet des impulsions ultrasoniques dans le sens du milieu, qui les reflète ensuite.Le temps écoulé de l'émission à la réception des signaux est proportionnel au niveau du réservoir. Les capteurs à ultrasons sont idéaux pour des applications standard simples, à la fois pour liquides et pour solides.
Circuit de conduite: