Piezo Hannas (WuHan) Tech Co,.Ltd .- Fournisseur d'éléments piézocéramiques professionnels
Produits
Vous êtes ici: Maison / Des produits / Transducteurs à ultrasons / Transducteur de distance / Schéma de circuit du capteur de distance du transducteur 64KHz de haute précision
Produits de gros à haute fréquence pour les fabricants et les usines:

Retour d'information

loading

Partager sur:
sharethis sharing button

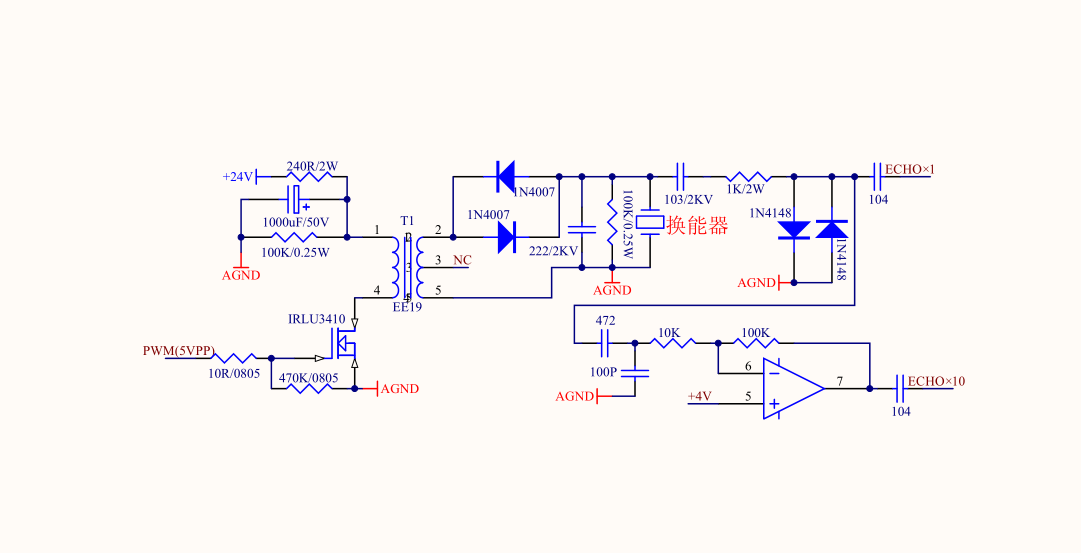
Schéma de circuit du capteur de distance du transducteur 64KHz de haute précision

64 kHz | 7 ° | 0,3 ~ 5m | Utilisé pour le capteur de distance à ultrasons, la jauge de niveau à ultrasons, la surveillance, le crash à l'épreuve,
Sécurité, recherche de gamme à ultrasons, capteur à ultrasons pour les objets de détection sans contact, etc.


À propos du transducteur à distance à ultrasons, nous pouvons offrir 14 kHz 22KHz 40KHz 50KHz 75KHz 80KHz 125KHz 200KHz 300KHz 400KHz En ce qui concerne la fréquence de résonance, nous pouvons également accorder la personnalisation.
État de disponibilité:
Quantité:
  • Pha-64-05fa

  • Piezohannas

  • PHA-64-05FA

                 Schéma de circuit de capteur de distance du transducteur à haute précision 64 kHz


Articles

Paramètres techniques

Image

Nom

64 kHz  anti-corrosif transducteur c tapertype intégréavec circuit

 

 

Haute précision 64 kHz diagramme de circuit de distance à distance du transducteur ultrasonique  

 

Modèle

PHA-64-05FA

La fréquence

64 kHz ±5%

Distance de détection

0.35m

Le minimum

LMEDANCE parallèle

850Ω ± 20

Capacitance

1000pf ± 20@ 1khz

 

Sensibilité

Tension de conduite880vppDistance:0,6 m

Écho amplitude150 mV

en fonctionnement

Tension

De pointe  Tension< 1500vpp

en fonctionnement

Température

-40+ 80 ℃

Pression

≤3kilos ou 0,3 MPa

 

Angle

(Largeur de faisceau)Largeur du faisceau de demi-puissance @ -3db: 7 ° ± 2 ,

Angle tranchant: 16 ° ± 4

Logement  Matériel

PomPtfe

 

Usage

Ultrasonique  niveau  jauge,Surveillance,Imperméable,

Sécurité

Installation

Dimension

En bas avec fil:M48 × 2

Niveau de protection

IP68

Lester

220g ± 5

Instructions de câblage

integrattype edconnecteur3pins, 2,54 mm  Terminal: :Rouge +Blanc-Noir: fil blindé

       connecteur3pDans, 2,0 mm  Terminalblanc noir:capteur de températureMF58

Courbe d'admission

Diagramme de structure de produit

 

Ux} ptaayqv% qew58yp)% v2  

3hzxs% jgp {w3xzukag`b @ n


Circuit de conduite:


circuit de conduite


 



sur: 
En vertu d'un: 

Produits chauds

Piezo Hannas (WuHan) Tech Co,.Ltd est un fabricant professionnel de céramiques piézoélectriques et de transducteurs à ultrasons, dédié à la technologie ultrasonique et aux applications industrielles.

RECOMMANDER

NOUS CONTACTER

Ajouter: No.456 Wu Luo Road, district de Wuchang, City Wuhan, province de Hubei, Chine.
E-mail:sales@piezohannas.com
Tél: +86 27 84898868
Téléphone: +86 + 18986196674
QQ: 1553242848
Skype: Live: Mary_14398
Copyright 2017    Piezo Hannas (WuHan) Tech Co,.Ltd.All rights reserved.                     
Des produits