Piezo Hannas (WuHan) Tech Co,.Ltd .- Fournisseur d'éléments piézocéramiques professionnels
Nouvelles
Vous êtes ici: Maison / Nouvelles / Bases de la céramique piézoélectrique / Principe de travail du circuit de buzzer en céramique piézoélectrique

Principe de travail du circuit de buzzer en céramique piézoélectrique

Nombre Parcourir:0     auteur:Éditeur du site     publier Temps: 2020-05-13      origine:Propulsé

enquête

facebook sharing button
twitter sharing button
line sharing button
wechat sharing button
linkedin sharing button
pinterest sharing button
whatsapp sharing button
sharethis sharing button

Principe de travail du buzzer en céramique piézoélectrique

Il existe deux méthodes de conduite pour le buzzer piézoélectrique,élément de céramique piézo est la méthode de conduite externe et la méthode auto-conduite. Comme le montre la figure 5.

9U8O) DR1% 13SJNJ2VMQC


La méthode de conduite externe utilise un signal électrique à partir d'un circuit d'oscillation externe tel qu'un oscillateur multi-fréquence pour conduire une plaque de vibration piézoélectrique pour générer du son. En utilisant cette méthode, le buzzer piézoélectrique agit comme un haut-parleur. En supprimant de manière appropriée le QM d'oscillation mécanique de la plaque de vibration du buzzer piézoélectrique, une large bande de pression du son est obtenue. Cette méthode est généralement appliquée au commutateur de divers appareils ménagers, au son d'entrée de l'équipement d'automatisation de bureau et au son d'alarme des montres électroniques numériques, etc., qui utilisent toutes un son composite. En plus de cela, il y a aussi des cloches, des récepteurs téléphoniques, des émetteurs, des radios de carte et des haut-parleurs télévisés LCD.


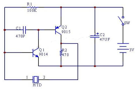
Diaphragme en céramique piézoadopte la méthode de conduite externe du circuit par quatre types, à savoir le circuit entraîné par le signal de sortie de l'oscillateur multi-fréquence non instable.Circuit à l'aide de deux portes NAND. Utilisez le signal d'entrée pour activer et désactiver l'opération pour produire l'oscillation ou l'arrêt. Le circuit entraîné par le signal de sortie. La plaque vibrante piézoélectrique connectée au circuit intégré de la cloche téléphonique.


Diagramme de circuit de bourdonnement en céramique piézoélectrique

Clnzr5q3w) b1utg2p

Circuit d'amplification du buzzer en céramique piézoélectrique


Le buzzer en céramique piézoélectrique est un dispositif basé sur la tension. Le circuit suivant peut être utilisé. Le signal audio généré par la puce unique est amplifié par le transistor. La charge du transistor est un inductance de boost, qui peut assurer le chemin du collecteur et augmenter le signal amplifié n fois. Le buzzer peut obtenir des signaux supérieurs à 40 V aux deux extrémités. Si laBendeurs du disque piézoLe buzzer en céramique piézoélectrique est couplé à une boîte de résonance, le son sera encore plus fort.


C6_QK5`EVC2M555HTB) 5I




Retour d'information
Piezo Hannas (WuHan) Tech Co,.Ltd est un fabricant professionnel de céramiques piézoélectriques et de transducteurs à ultrasons, dédié à la technologie ultrasonique et aux applications industrielles.

RECOMMANDER

NOUS CONTACTER

Ajouter: No.456 Wu Luo Road, district de Wuchang, City Wuhan, province de Hubei, Chine.
E-mail:sales@piezohannas.com
Tél: +86 27 84898868
Téléphone: +86 + 18986196674
QQ: 1553242848
Skype: Live: Mary_14398
Copyright 2017    Piezo Hannas (WuHan) Tech Co,.Ltd.All rights reserved.                     
Des produits