Piezo Hannas (WuHan) Tech Co,.Ltd .- Fournisseur d'éléments piézocéramiques professionnels
Nouvelles
Vous êtes ici: Maison / Nouvelles / Informations sur les transducteurs à ultrasons / Les capteurs à ultrasons s'appliquent au système de capteur de stationnement

Les capteurs à ultrasons s'appliquent au système de capteur de stationnement

Nombre Parcourir:0     auteur:Éditeur du site     publier Temps: 2018-04-09      origine:Propulsé

enquête

facebook sharing button
twitter sharing button
line sharing button
wechat sharing button
linkedin sharing button
pinterest sharing button
whatsapp sharing button
sharethis sharing button


Principes de mesure de la distance..png

Principes de mesure de la distance


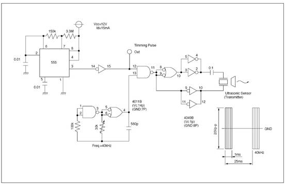
L'exemple de circuit de transmission d'impulsions.png

L'exemple de circuit de transmission d'impulsions


Par le capteur à ultrasons, le contrôle et l'affichage (ou le buzzer) et la composition locale du transducteur à distance à ultrasons, il peut dire au conducteur ses obstacles autour de la voix ou une vitrine plus intuitive. Soulagez l'arrêt du conducteur, inversez et commencez à visiter le véhicule causé par des problèmes, et pour aider le conducteur à nettoyer l'angle de la ligne de vue et la mort ambiguë de la vue des lacunes d'une assurance-variée progressive.


Le capteur de stationnement à ultrasons fonctionne par une impulsion ultrasonique du capteur (transducteur) à émettre,capteur de profondeur à ultrasonsse reflète par le capteur d'onde acoustique de surface pour recevoir la même chose après la conversion en signaux électriques, puis, au moment de la transmission et de la réception d'ondes sonores pour calculer la distance entre le capteur et l'objet mesuré. Lorsquetransducteur de débitmètreest proche d'une distance sûre lors de l'inversion, il peut dire au conducteur ses obstacles autour de la voix ou une vitrine plus intuitive.

La relation entre la distance jusqu'à l'objet. L et le temps réfléchissant deTransducteur du compteur de boue est exprimé par la formule suivante: l = c • t / 2


C est la vitesse du son; L est la distance mesurée; T est le temps de transmission et de réception des ondes sonores.


Retour d'information
Piezo Hannas (WuHan) Tech Co,.Ltd est un fabricant professionnel de céramiques piézoélectriques et de transducteurs à ultrasons, dédié à la technologie ultrasonique et aux applications industrielles.

RECOMMANDER

NOUS CONTACTER

Ajouter: No.456 Wu Luo Road, district de Wuchang, City Wuhan, province de Hubei, Chine.
E-mail:sales@piezohannas.com
Tél: +86 27 84898868
Téléphone: +86 + 18986196674
QQ: 1553242848
Skype: Live: Mary_14398
Copyright 2017    Piezo Hannas (WuHan) Tech Co,.Ltd.All rights reserved.                     
Des produits