Piezo Hannas (WuHan) Tech Co,.Ltd .- Fournisseur d'éléments piézocéramiques professionnels
Nouvelles
Vous êtes ici: Maison / Nouvelles / Informations sur les transducteurs à ultrasons / Capteur de module de télévision à ultrasons simples HC-SR04 et dessin de production détaillé

Capteur de module de télévision à ultrasons simples HC-SR04 et dessin de production détaillé

Nombre Parcourir:0     auteur:Éditeur du site     publier Temps: 2020-10-16      origine:Propulsé

enquête

facebook sharing button
twitter sharing button
line sharing button
wechat sharing button
linkedin sharing button
pinterest sharing button
whatsapp sharing button
sharethis sharing button

En raison de la forte directivité des ondes ultrasoniques, de la consommation d'énergie lente et de longues distances dans le milieu, les ondes ultrasoniques sont souvent utilisées pour la mesure de la distance. Par exemple, les télémètres et les instruments de mesure de niveau peuvent être réalisés par des ondes à ultrasons. La détection ultrasonique est souvent rapide, pratique, simple à calculer, facile à obtenir un contrôle en temps réel et peut répondre aux exigences pratiques industrielles en termes de précision de mesure, il a donc également été largement utilisé dans le développement de robots mobiles. Cet article introduit principalement le capteur de mesure de la distance ultrasonique HC-SR04 et des explications détaillées de ses dessins de production. Tout d'abord, il introduit le principe et les caractéristiques de la variation ultrasonique. Deuxièmement, il explique le module ultrasonique HC-SR04. Enfin, il introduit le capteur de module ultrasonique HC-SR04.


Principe et caractéristiques de la mesure de la distance à ultrasons

Le principe du capteur ultrasonique de variation est d'émettre des ondes ultrasoniques de l'émetteur à ultrasons. Il est basé sur le décalage horaire lorsque le récepteur reçoit les ondes ultrasoniques, il est similaire au principe du radar. L'émetteur à ultrasons émet des ondes ultrasoniques dans une certaine direction et commence à calendrier en même temps que le temps de transmission. Les ondes ultrasoniques se propagent dans l'air et reviennent immédiatement lorsqu'ils rencontrent des obstacles sur le chemin. Le récepteur à ultrasons arrête le timing immédiatement après avoir reçu les vagues réfléchies.

(La vitesse de propagation des ondes ultrasoniques dans l'air est de 340 m / s. Selon le temps t enregistré par la minuterie, la distance entre le point de lancement et le ou les obstacles peut être calculé, à savoir: S = 340T / 2)

Fonctionnalités

1. C'est une fréquence plus élevée, il a une précision plus élevée, mais la distance de détection plus étroite (l'atténuation de l'air augmente);

2, plus la puissance de sortie est élevée, plus la sensibilité est élevée, plus la distance de détection est longue;

3. Habituellement, l'angle de détection est petit et la plage de tâches est légèrement plus éloignée;

INTRODUCTION DE HC-SR04 Ultrasonic Module

1, fonctionnalités du module

Le capteur du module de variation ultrasonique HC-SR04 a une distance de variation précise, qui peut être comparable à la variation ultrasonique de SRF05, SRF02, etc., de mesure de la distance de 2 cm ~ 450 cm.


2, principe de travail

1) Utilisez IO pour déclencher la tâche et donner un signal de niveau élevé d'au moins 10 US.

2) Le module envoie automatiquement des ondes carrés de 40 kHz et détecte automatiquement s'il y a un retour de signal.

3) Il y a un retour de signal, un niveau élevé est sorti via IO, la durée du niveau élevé est le temps de l'onde à ultrasons au retour

3. Paramètres électriques

Ysot31xlksw40qmy3x`a


4. Tableau de synchronisation à ultrasons


UOO0Y_HK8P45MNR4HW5Q


Le diagramme de synchronisation ci-dessus montre que vous n'avez besoin que de fournir un signal de déclenchement d'impulsion supérieur à 10 US, et les capteurs de distance ultrasoniques Arduino enverront des niveaux de cycle de 40 kHz et détectent des échos. Une fois le signal d'écho détecté, le signal d'écho est sorti. La largeur d'impulsion du signal d'écho est proportionnelle à la distance de mesure. Par conséquent, la distance peut être calculée à partir de l'intervalle de temps entre le signal transmis et le signal d'écho reçu. Formule: US / 58 = cm ou US / 148 = pouce; ou: distance = temps élevé * vitesse du son (340 m / s) / 2; La période de mesure recommandée est de 60 ms ou plus pour empêcher l'influence du signal transmis sur le signal d'écho.

Noter:

1. Ce module ne doit pas être connecté à l'électricité. Si vous souhaitez vous connecter avec l'électricité, veuillez d'abord connecter la borne GND du module, sinon cela affectera le fonctionnement normal du module.

2. Lorsqu'il mesure la distance, l'aire de l'objet mesuré n'est pas inférieur à 05 mètres carrés et le plan doit être aussi plat que possible, sinon il affectera le résultat de mesure.

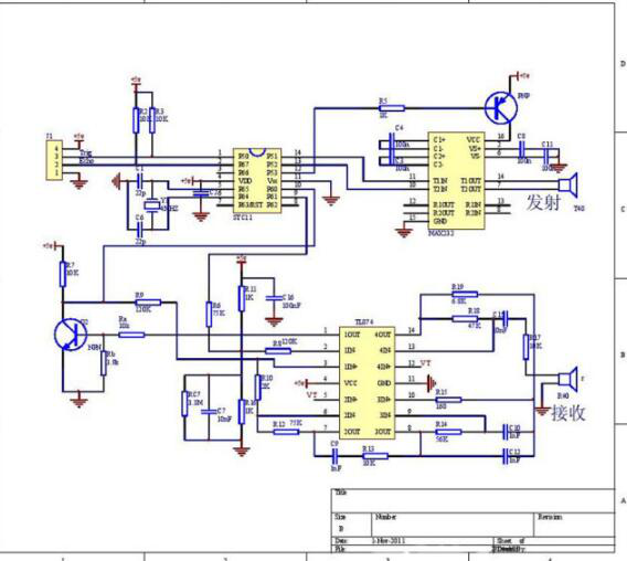
5, le diagramme de circuit interne du capteur de niveau liquide à ultrasons

) 3c_axlzyyhs% f893g`7f


Retour d'information
Piezo Hannas (WuHan) Tech Co,.Ltd est un fabricant professionnel de céramiques piézoélectriques et de transducteurs à ultrasons, dédié à la technologie ultrasonique et aux applications industrielles.

RECOMMANDER

NOUS CONTACTER

Ajouter: No.456 Wu Luo Road, district de Wuchang, City Wuhan, province de Hubei, Chine.
E-mail:sales@piezohannas.com
Tél: +86 27 84898868
Téléphone: +86 + 18986196674
QQ: 1553242848
Skype: Live: Mary_14398
Copyright 2017    Piezo Hannas (WuHan) Tech Co,.Ltd.All rights reserved.                     
Des produits